Формирование принципов работы систем управления устройствами для изменения коэффициента трансформации силового трансформатора на базе полупроводниковых переключателей

Аннотация

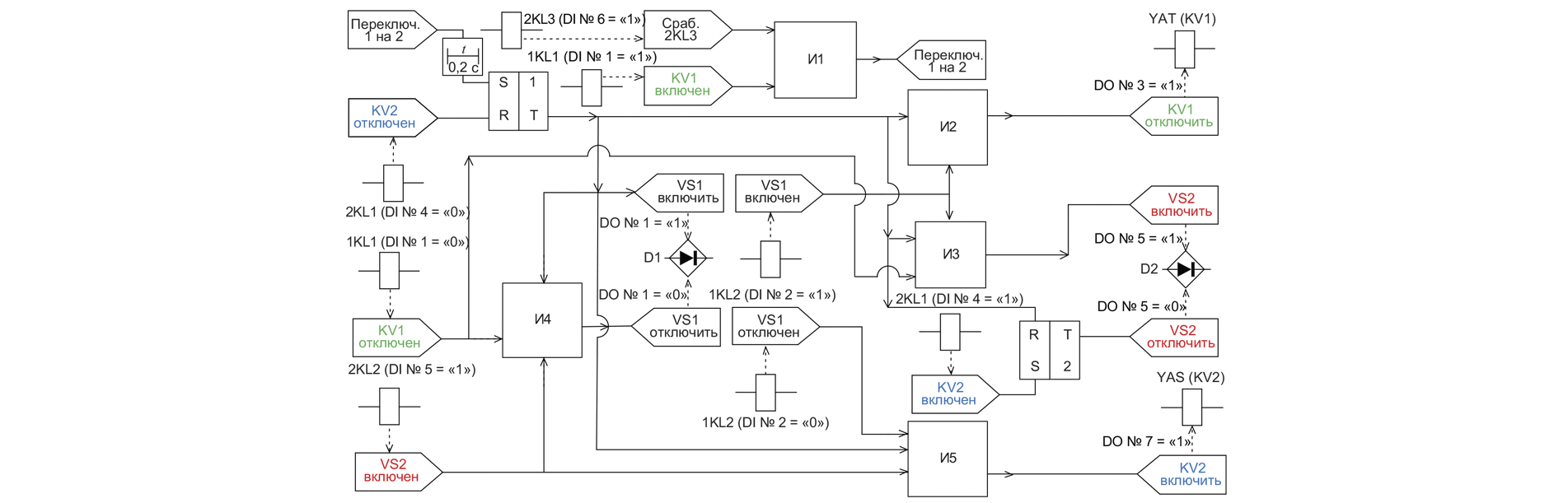
Развитие отечественных полупроводниковых силовых элеменов в настоящее время позволяет применять их в высоковольтных сетях переменного тока, в том числе и с целью замены контактных групп различных коммутационных устройств ввиду ухудшения характеристик при длительной эксплуатации силовых контактов. В частности, во многих региональных энергосистемах России недостаточно широко используются возможности регулирования напряжения при помощи переключения коэффициента трансформации из-за изношенного состояния большинства переключающих устройств силовых трансформаторов и автотрансформаторов. Модернизация переключающих устройств с применением полупроводниковых элементов требует разработки отдельных схемных решений и их взаимосязи с автоматизированной управляющей системой, учитывающий особенности работы полупроводников. В данной статье приведены результаты разработки системы управления переключащими устройствами с симисторными ключами в качестве переключателей.

Ключевые слова: система управления переключающим устройством, коэффициент трансформации, симисторные ключи, регулирование напряжения

Оформить подписку Купить статью

Поделиться:

«ЭЛЕКТРОЭНЕРГИЯ. Передача и распределение»